Instance Verification Kit (IVK)
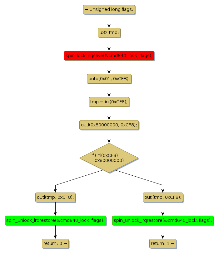
spin lock @ [18575+39+/linux-3.19-rc1/drivers/ide/cmd640.c]
Instance Signature: cmd640_lock
|
The Matching Pair Graph:
|
|
Function Name
|
Control Flow Graph (CFG)
|
Events Flow Graph (EFG)
|
Source Correspondence
|
|
pci_conf1
|
|
|
[18523+9+/linux-3.19-rc1/drivers/ide/cmd640.c]
|